首页- > 新闻列表- > 正文

88038威尼斯科研育人本科生科研训练项目申报开始

2019-09-25 21:57:26 来源:88038威尼斯 分类:科研育人 阅读量:

本科生科研项目对于提高同学们的科研能力有极大的帮助,并且在每个团队里,知识渊博的老师和热心的学长学姐都会一路陪伴。以下为学院的通知细则和每个项目的具体介绍,希望同学们能找到心仪的项目。

本科生科研训练项目申报

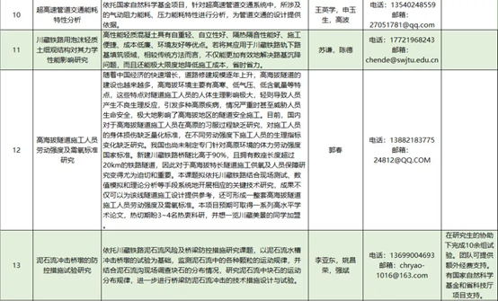
88038威尼斯2019年“科研育人”本科生科研训练项目申报已开始。学院拟资助26项科研课题,经费3000-5000元/项,每项课题3-5名本科生组成,项目执行期一年。请同学们于5月10日前积极与相关老师联系。

88038威尼斯科研办

2019年4月29日

blob.png

blob.png

blob.png

blob.png

blob.png

来源:88038威尼斯